# 2.2 Widget 简介
# 2.2.1 Widget 概念
在前面的介绍中,我们知道在Flutter中几乎所有的对象都是一个 widget 。与原生开发中“控件”不同的是,Flutter 中的 widget 的概念更广泛,它不仅可以表示UI元素,也可以表示一些功能性的组件如:用于手势检测的 GestureDetector 、用于APP主题数据传递的 Theme 等等,而原生开发中的控件通常只是指UI元素。在后面的内容中,我们在描述UI元素时可能会用到“控件”、“组件”这样的概念,读者心里需要知道他们就是 widget ,只是在不同场景的不同表述而已。由于 Flutter 主要就是用于构建用户界面的,所以,在大多数时候,读者可以认为 widget 就是一个控件,不必纠结于概念。
Flutter 中是通过 Widget 嵌套 Widget 的方式来构建UI和进行实践处理的,所以记住,Flutter 中万物皆为Widget。
# 2.2.2 Widget 接口
在 Flutter 中, widget 的功能是“描述一个UI元素的配置信息”,它就是说, Widget 其实并不是表示最终绘制在设备屏幕上的显示元素,所谓的配置信息就是 Widget 接收的参数,比如对于 Text 来讲,文本的内容、对齐方式、文本样式都是它的配置信息。下面我们先来看一下 Widget 类的声明:
// 不可变的
abstract class Widget extends DiagnosticableTree {
const Widget({ this.key });
final Key? key;
Element createElement();
String toStringShort() {
final String type = objectRuntimeType(this, 'Widget');
return key == null ? type : '$type-$key';
}
void debugFillProperties(DiagnosticPropertiesBuilder properties) {
super.debugFillProperties(properties);
properties.defaultDiagnosticsTreeStyle = DiagnosticsTreeStyle.dense;
}
bool operator ==(Object other) => super == other;
int get hashCode => super.hashCode;
static bool canUpdate(Widget oldWidget, Widget newWidget) {
return oldWidget.runtimeType == newWidget.runtimeType
&& oldWidget.key == newWidget.key;
}
...
}
2
3
4
5
6
7
8
9
10
11
12
13
14
15
16
17
18
19
20
21
22
23
24
25
26
27
28
29
30
31
32
33
34
35
36
@immutable代表 Widget 是不可变的,这会限制 Widget 中定义的属性(即配置信息)必须是不可变的(final),为什么不允许 Widget 中定义的属性变化呢?这是因为,Flutter 中如果属性发生变化则会重新构建Widget树,即重新创建新的 Widget 实例来替换旧的 Widget 实例,所以允许 Widget 的属性变化是没有意义的,因为一旦 Widget 自己的属性变了自己就会被替换。这也是为什么 Widget 中定义的属性必须是 final 的原因。widget类继承自DiagnosticableTree,DiagnosticableTree即“诊断树”,主要作用是提供调试信息。Key: 这个key属性类似于 React/Vue 中的key,主要的作用是决定是否在下一次build时复用旧的 widget ,决定的条件在canUpdate()方法中。createElement():正如前文所述“一个 widget 可以对应多个Element”;Flutter 框架在构建UI树时,会先调用此方法生成对应节点的Element对象。此方法是 Flutter 框架隐式调用的,在我们开发过程中基本不会调用到。debugFillProperties(...)复写父类的方法,主要是设置诊断树的一些特性。canUpdate(...)是一个静态方法,它主要用于在 widget 树重新build时复用旧的 widget ,其实具体来说,应该是:是否用新的 widget 对象去更新旧UI树上所对应的Element对象的配置;通过其源码我们可以看到,只要newWidget与oldWidget的runtimeType和key同时相等时就会用new widget去更新Element对象的配置,否则就会创建新的Element。
有关 Key 和 widget 复用的细节将会在本书后面高级部分深入讨论,读者现在只需知道,为 widget 显式添加 key 的话可能(但不一定)会使UI在重新构建时变的高效,读者目前可以先忽略此参数,本书后面在用到时会详细解释 。
另外Widget类本身是一个抽象类,其中最核心的就是定义了createElement()接口,在 Flutter 开发中,我们一般都不用直接继承Widget类来实现一个新组件,相反,我们通常会通过继承StatelessWidget或StatefulWidget来间接继承widget类来实现。StatelessWidget和StatefulWidget都是直接继承自Widget类,而这两个类也正是 Flutter 中非常重要的两个抽象类,它们引入了两种 widget 模型,接下来我们将重点介绍一下这两个类。
# 2.2.3 Flutter中的四棵树
既然 Widget 只是描述一个UI元素的配置信息,那么真正的布局、绘制是由谁来完成的呢?Flutter 框架的的处理流程是这样的:
- 根据 Widget 树生成一个 Element 树,Element 树中的节点都继承自
Element类。 - 根据 Element 树生成 Render 树(渲染树),渲染树中的节点都继承自
RenderObject类。 - 根据渲染树生成 Layer 树,然后上屏显示,Layer 树中的节点都继承自
Layer类。
真正的布局和渲染逻辑在 Render 树中,Element 是 Widget 和 RenderObject 的粘合剂,可以理解为一个中间代理。我们通过一个例子来说明,假设有如下 Widget 树:
Container( // 一个容器 widget
color: Colors.blue, // 设置容器背景色
child: Row( // 可以将子widget沿水平方向排列
children: [
Image.network('https://www.example.com/1.png'), // 显示图片的 widget
const Text('A'),
],
),
);
2
3
4
5
6
7
8
9
注意,如果 Container 设置了背景色,Container 内部会创建一个新的 ColoredBox 来填充背景,相关逻辑如下:
if (color != null)
current = ColoredBox(color: color!, child: current);
2
而 Image 内部会通过 RawImage 来渲染图片、Text 内部会通过 RichText 来渲染文本,所以最终的 Widget树、Element 树、渲染树结构如图2-2所示:

这里需要注意:
- 三棵树中,Widget 和 Element 是一一对应的,但并不和 RenderObject 一一对应。比如
StatelessWidget和StatefulWidget都没有对应的 RenderObject。 - 渲染树在上屏前会生成一棵 Layer 树,这个我们将在后面原理篇介绍,在前面的章节中读者只需要记住以上三棵树就行。
# 2.2.4 StatelessWidget
# 1. 简介
在之前的章节中,我们已经简单介绍过StatelessWidget,StatelessWidget相对比较简单,它继承自widget类,重写了createElement()方法:
StatelessElement createElement() => StatelessElement(this);
2
StatelessElement 间接继承自Element类,与StatelessWidget相对应(作为其配置数据)。
StatelessWidget用于不需要维护状态的场景,它通常在build方法中通过嵌套其他 widget 来构建UI,在构建过程中会递归的构建其嵌套的 widget 。我们看一个简单的例子:
class Echo extends StatelessWidget {
const Echo({
Key? key,
required this.text,
this.backgroundColor = Colors.grey, //默认为灰色
}):super(key:key);
final String text;
final Color backgroundColor;
Widget build(BuildContext context) {
return Center(
child: Container(
color: backgroundColor,
child: Text(text),
),
);
}
}
2
3
4
5
6
7
8
9
10
11
12
13
14
15
16
17
18
19
20
上面的代码,实现了一个回显字符串的Echo widget 。
按照惯例,widget 的构造函数参数应使用命名参数,命名参数中的必需要传的参数要添加
required关键字,这样有利于静态代码分析器进行检查;在继承 widget 时,第一个参数通常应该是Key。另外,如果 widget 需要接收子 widget ,那么child或children参数通常应被放在参数列表的最后。同样是按照惯例, widget 的属性应尽可能的被声明为final,防止被意外改变。
然后我们可以通过如下方式使用它:
Widget build(BuildContext context) {
return Echo(text: "hello world");
}
2
3
运行后效果如图2-3所示:

# 2. Context
build方法有一个context参数,它是BuildContext类的一个实例,表示当前 widget 在 widget 树中的上下文,每一个 widget 都会对应一个 context 对象(因为每一个 widget 都是 widget 树上的一个节点)。实际上,context是当前 widget 在 widget 树中位置中执行”相关操作“的一个句柄(handle),比如它提供了从当前 widget 开始向上遍历 widget 树以及按照 widget 类型查找父级 widget 的方法。下面是在子树中获取父级 widget 的一个示例:
class ContextRoute extends StatelessWidget {
Widget build(BuildContext context) {
return Scaffold(
appBar: AppBar(
title: Text("Context测试"),
),
body: Container(
child: Builder(builder: (context) {
// 在 widget 树中向上查找最近的父级`Scaffold` widget
Scaffold scaffold = context.findAncestorWidgetOfExactType<Scaffold>();
// 直接返回 AppBar的title, 此处实际上是Text("Context测试")
return (scaffold.appBar as AppBar).title;
}),
),
);
}
}
2
3
4
5
6
7
8
9
10
11
12
13
14
15
16
17
18
运行后效果如图2-4所示:

注意:对于
BuildContext读者现在可以先作了解,随着本书后面内容的展开,也会用到 Context 的一些方法,读者可以通过具体的场景对其有个直观的认识。关于BuildContext更多的内容,我们也将在后面高级部分再深入介绍。
# 2.2.5 StatefulWidget
和StatelessWidget一样,StatefulWidget也是继承自widget类,并重写了createElement()方法,不同的是返回的Element 对象并不相同;另外StatefulWidget类中添加了一个新的接口createState()。
下面我们看看StatefulWidget的类定义:
abstract class StatefulWidget extends Widget {
const StatefulWidget({ Key key }) : super(key: key);
StatefulElement createElement() => StatefulElement(this);
State createState();
}
2
3
4
5
6
7
8
9
StatefulElement间接继承自Element类,与StatefulWidget相对应(作为其配置数据)。StatefulElement中可能会多次调用createState()来创建状态(State)对象。createState()用于创建和 StatefulWidget 相关的状态,它在StatefulWidget 的生命周期中可能会被多次调用。例如,当一个 StatefulWidget 同时插入到 widget 树的多个位置时,Flutter 框架就会调用该方法为每一个位置生成一个独立的State实例,其实,本质上就是一个StatefulElement对应一个State实例。而在StatefulWidget 中,State 对象和
StatefulElement具有一一对应的关系,所以在Flutter的SDK文档中,可以经常看到“从树中移除 State 对象”或“插入 State 对象到树中”这样的描述,此时的树指通过 widget 树生成的 Element 树。Flutter 的 SDK 文档中经常会提到“树” ,我们可以根据语境来判断到底指的是哪棵树。其实,无论是哪棵树,最终的目标都是为了描述 UI 的结构和绘制信息,所以在 Flutter 中遇到“树”的概念时,若无特别说明,我们都可以理解为 “一棵构成用户界面的节点树”,读者不必纠结于这些概念,还是那句话“得其神,忘其形”。
# 2.2.6 State
# 1. 简介
一个 StatefulWidget 类会对应一个 State 类,State表示与其对应的 StatefulWidget 要维护的状态,State 中的保存的状态信息可以:
- 在 widget 构建时可以被同步读取。
- 在 widget 生命周期中可以被改变,当State被改变时,可以手动调用其
setState()方法通知Flutter 框架状态发生改变,Flutter 框架在收到消息后,会重新调用其build方法重新构建 widget 树,从而达到更新UI的目的。
State 中有两个常用属性:
widget,它表示与该 State 实例关联的 widget 实例,由Flutter 框架动态设置。注意,这种关联并非永久的,因为在应用生命周期中,UI树上的某一个节点的 widget 实例在重新构建时可能会变化,但State实例只会在第一次插入到树中时被创建,当在重新构建时,如果 widget 被修改了,Flutter 框架会动态设置State. widget 为新的 widget 实例。context。StatefulWidget对应的 BuildContext,作用同StatelessWidget 的BuildContext。
# 2. State生命周期
理解State的生命周期对flutter开发非常重要,为了加深读者印象,本节我们通过一个实例来演示一下 State 的生命周期。在接下来的示例中,我们仍然以计数器功能为例,实现一个计数器 CounterWidget 组件 ,点击它可以使计数器加1,由于要保存计数器的数值状态,所以我们应继承StatefulWidget,代码如下:
class CounterWidget extends StatefulWidget {
const CounterWidget({Key? key, this.initValue = 0});
final int initValue;
_CounterWidgetState createState() => _CounterWidgetState();
}
2
3
4
5
6
7
8
CounterWidget接收一个initValue整型参数,它表示计数器的初始值。下面我们看一下State的代码:
class _CounterWidgetState extends State<CounterWidget> {
int _counter = 0;
void initState() {
super.initState();
//初始化状态
_counter = widget.initValue;
print("initState");
}
Widget build(BuildContext context) {
print("build");
return Scaffold(
body: Center(
child: TextButton(
child: Text('$_counter'),
//点击后计数器自增
onPressed: () => setState(
() => ++_counter,
),
),
),
);
}
void didUpdateWidget(CounterWidget oldWidget) {
super.didUpdateWidget(oldWidget);
print("didUpdateWidget ");
}
void deactivate() {
super.deactivate();
print("deactivate");
}
void dispose() {
super.dispose();
print("dispose");
}
void reassemble() {
super.reassemble();
print("reassemble");
}
void didChangeDependencies() {
super.didChangeDependencies();
print("didChangeDependencies");
}
}
2
3
4
5
6
7
8
9
10
11
12
13
14
15
16
17
18
19
20
21
22
23
24
25
26
27
28
29
30
31
32
33
34
35
36
37
38
39
40
41
42
43
44
45
46
47
48
49
50
51
52
53
54
55
56
57
接下来,我们创建一个新路由,在新路由中,我们只显示一个CounterWidget:
class StateLifecycleTest extends StatelessWidget {
const StateLifecycleTest({Key? key}) : super(key: key);
Widget build(BuildContext context) {
return CounterWidget();
}
}
2
3
4
5
6
7
8
我们运行应用并打开该路由页面,在新路由页打开后,屏幕中央就会出现一个数字0,然后控制台日志输出:
I/flutter ( 5436): initState
I/flutter ( 5436): didChangeDependencies
I/flutter ( 5436): build
2
3
可以看到,在StatefulWidget插入到 widget 树时首先initState方法会被调用。
然后我们点击⚡️按钮热重载,控制台输出日志如下:
I/flutter ( 5436): reassemble
I/flutter ( 5436): didUpdateWidget
I/flutter ( 5436): build
2
3
可以看到此时initState 和didChangeDependencies都没有被调用,而此时didUpdateWidget被调用。
接下来,我们在 widget 树中移除CounterWidget,将 StateLifecycleTest 的 build方法改为:
Widget build(BuildContext context) {
//移除计数器
//return CounterWidget ();
//随便返回一个Text()
return Text("xxx");
}
2
3
4
5
6
然后热重载,日志如下:
I/flutter ( 5436): reassemble
I/flutter ( 5436): deactive
I/flutter ( 5436): dispose
2
3
我们可以看到,在CounterWidget从 widget 树中移除时,deactive和dispose会依次被调用。
下面我们来看看各个回调函数:
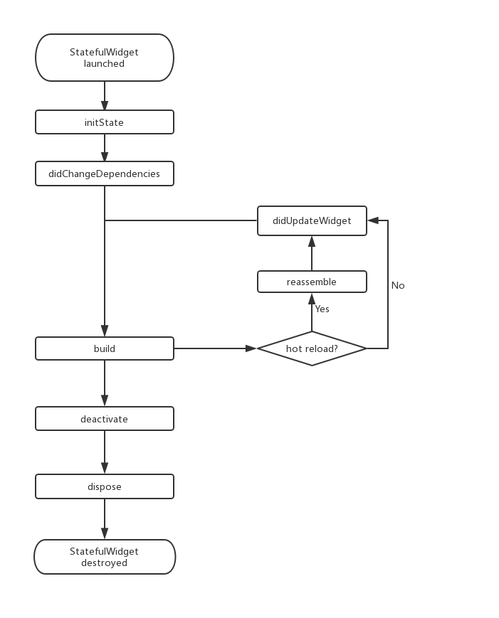
initState:当 widget 第一次插入到 widget 树时会被调用,对于每一个State对象,Flutter 框架只会调用一次该回调,所以,通常在该回调中做一些一次性的操作,如状态初始化、订阅子树的事件通知等。不能在该回调中调用BuildContext.dependOnInheritedWidgetOfExactType(该方法用于在 widget 树上获取离当前 widget 最近的一个父级InheritedWidget,关于InheritedWidget我们将在后面章节介绍),原因是在初始化完成后, widget 树中的InheritFrom widget也可能会发生变化,所以正确的做法应该在在build()方法或didChangeDependencies()中调用它。didChangeDependencies():当State对象的依赖发生变化时会被调用;例如:在之前build()中包含了一个InheritedWidget(第七章介绍),然后在之后的build()中Inherited widget发生了变化,那么此时InheritedWidget的子 widget 的didChangeDependencies()回调都会被调用。典型的场景是当系统语言 Locale 或应用主题改变时,Flutter 框架会通知 widget 调用此回调。需要注意,组件第一次被创建后挂载的时候(包括重创建)对应的didChangeDependencies也会被调用。build():此回调读者现在应该已经相当熟悉了,它主要是用于构建 widget 子树的,会在如下场景被调用:- 在调用
initState()之后。 - 在调用
didUpdateWidget()之后。 - 在调用
setState()之后。 - 在调用
didChangeDependencies()之后。 - 在State对象从树中一个位置移除后(会调用deactivate)又重新插入到树的其他位置之后。
- 在调用
reassemble():此回调是专门为了开发调试而提供的,在热重载(hot reload)时会被调用,此回调在Release模式下永远不会被调用。didUpdateWidget ():在 widget 重新构建时,Flutter 框架会调用widget.canUpdate来检测 widget 树中同一位置的新旧节点,然后决定是否需要更新,如果widget.canUpdate返回true则会调用此回调。正如之前所述,widget.canUpdate会在新旧 widget 的key和runtimeType同时相等时会返回true,也就是说在在新旧 widget 的key和runtimeType同时相等时didUpdateWidget()就会被调用。deactivate():当 State 对象从树中被移除时,会调用此回调。在一些场景下,Flutter 框架会将 State 对象重新插到树中,如包含此 State 对象的子树在树的一个位置移动到另一个位置时(可以通过GlobalKey 来实现)。如果移除后没有重新插入到树中则紧接着会调用dispose()方法。dispose():当 State 对象从树中被永久移除时调用;通常在此回调中释放资源。
StatefulWidget 生命周期如图2-5所示:

注意:在继承
StatefulWidget重写其方法时,对于包含@mustCallSuper标注的父类方法,都要在子类方法中调用父类方法。
# 2.2.7 在 widget 树中获取State对象
由于 StatefulWidget 的的具体逻辑都在其 State 中,所以很多时候,我们需要获取 StatefulWidget 对应的State 对象来调用一些方法,比如Scaffold组件对应的状态类ScaffoldState中就定义了打开 SnackBar(路由页底部提示条)的方法。我们有两种方法在子 widget 树中获取父级 StatefulWidget 的State 对象。
# 1. 通过Context获取
context对象有一个findAncestorStateOfType()方法,该方法可以从当前节点沿着 widget 树向上查找指定类型的 StatefulWidget 对应的 State 对象。下面是实现打开 SnackBar 的示例:
class GetStateObjectRoute extends StatefulWidget {
const GetStateObjectRoute({Key? key}) : super(key: key);
State<GetStateObjectRoute> createState() => _GetStateObjectRouteState();
}
class _GetStateObjectRouteState extends State<GetStateObjectRoute> {
Widget build(BuildContext context) {
return Scaffold(
appBar: AppBar(
title: Text("子树中获取State对象"),
),
body: Center(
child: Column(
children: [
Builder(builder: (context) {
return ElevatedButton(
onPressed: () {
// 查找父级最近的Scaffold对应的ScaffoldState对象
ScaffoldState _state = context.findAncestorStateOfType<ScaffoldState>()!;
// 打开抽屉菜单
_state.openDrawer();
},
child: Text('打开抽屉菜单1'),
);
}),
],
),
),
drawer: Drawer(),
);
}
}
2
3
4
5
6
7
8
9
10
11
12
13
14
15
16
17
18
19
20
21
22
23
24
25
26
27
28
29
30
31
32
33
34
35
一般来说,如果 StatefulWidget 的状态是私有的(不应该向外部暴露),那么我们代码中就不应该去直接获取其 State 对象;如果StatefulWidget的状态是希望暴露出的(通常还有一些组件的操作方法),我们则可以去直接获取其State对象。但是通过 context.findAncestorStateOfType 获取 StatefulWidget 的状态的方法是通用的,我们并不能在语法层面指定 StatefulWidget 的状态是否私有,所以在 Flutter 开发中便有了一个默认的约定:如果 StatefulWidget 的状态是希望暴露出的,应当在 StatefulWidget 中提供一个of 静态方法来获取其 State 对象,开发者便可直接通过该方法来获取;如果 State不希望暴露,则不提供of方法。这个约定在 Flutter SDK 里随处可见。所以,上面示例中的Scaffold也提供了一个of方法,我们其实是可以直接调用它的:
Builder(builder: (context) {
return ElevatedButton(
onPressed: () {
// 直接通过of静态方法来获取ScaffoldState
ScaffoldState _state=Scaffold.of(context);
// 打开抽屉菜单
_state.openDrawer();
},
child: Text('打开抽屉菜单2'),
);
}),
2
3
4
5
6
7
8
9
10
11
又比如我们想显示 snack bar 的话可以通过下面代码调用:
Builder(builder: (context) {
return ElevatedButton(
onPressed: () {
ScaffoldMessenger.of(context).showSnackBar(
SnackBar(content: Text("我是SnackBar")),
);
},
child: Text('显示SnackBar'),
);
}),
2
3
4
5
6
7
8
9
10
上面示例运行后,点击”显示SnackBar“,效果如图2-6所示:

# 2. 通过GlobalKey
Flutter还有一种通用的获取State对象的方法——通过GlobalKey来获取! 步骤分两步:
给目标
StatefulWidget添加GlobalKey。//定义一个globalKey, 由于GlobalKey要保持全局唯一性,我们使用静态变量存储 static GlobalKey<ScaffoldState> _globalKey= GlobalKey(); ... Scaffold( key: _globalKey , //设置key ... )1
2
3
4
5
6
7通过
GlobalKey来获取State对象_globalKey.currentState.openDrawer()1
GlobalKey 是 Flutter 提供的一种在整个 App 中引用 element 的机制。如果一个 widget 设置了GlobalKey,那么我们便可以通过globalKey.currentWidget获得该 widget 对象、globalKey.currentElement来获得 widget 对应的element对象,如果当前 widget 是StatefulWidget,则可以通过globalKey.currentState来获得该 widget 对应的state对象。
注意:使用 GlobalKey 开销较大,如果有其他可选方案,应尽量避免使用它。另外,同一个 GlobalKey 在整个 widget 树中必须是唯一的,不能重复。
# 2.2.8 通过 RenderObject 自定义 Widget
StatelessWidget 和 StatefulWidget 都是用于组合其他组件的,它们本身没有对应的 RenderObject。Flutter 组件库中的很多基础组件都不是通过StatelessWidget 和 StatefulWidget 来实现的,比如 Text 、Column、Align等,就好比搭积木,StatelessWidget 和 StatefulWidget 可以将积木搭成不同的样子,但前提是得有积木,而这些积木都是通过自定义 RenderObject 来实现的。实际上Flutter 最原始的定义组件的方式就是通过定义RenderObject 来实现,而StatelessWidget 和 StatefulWidget 只是提供的两个帮助类。下面我们简单演示一下通过RenderObject定义组件的方式:
class CustomWidget extends LeafRenderObjectWidget{
RenderObject createRenderObject(BuildContext context) {
// 创建 RenderObject
return RenderCustomObject();
}
void updateRenderObject(BuildContext context, RenderCustomObject renderObject) {
// 更新 RenderObject
super.updateRenderObject(context, renderObject);
}
}
class RenderCustomObject extends RenderBox{
void performLayout() {
// 实现布局逻辑
}
void paint(PaintingContext context, Offset offset) {
// 实现绘制
}
}
2
3
4
5
6
7
8
9
10
11
12
13
14
15
16
17
18
19
20
21
22
23
24
25
如果组件不会包含子组件,则我们可以直接继承自 LeafRenderObjectWidget ,它是 RenderObjectWidget 的子类,而 RenderObjectWidget 继承自 Widget ,我们可以看一下它的实现:
abstract class LeafRenderObjectWidget extends RenderObjectWidget {
const LeafRenderObjectWidget({ Key? key }) : super(key: key);
LeafRenderObjectElement createElement() => LeafRenderObjectElement(this);
}
2
3
4
5
6
很简单,就是帮 widget 实现了createElement 方法,它会为组件创建一个 类型为 LeafRenderObjectElement 的 Element对象。如果自定义的 widget 可以包含子组件,则可以根据子组件的数量来选择继承SingleChildRenderObjectWidget 或 MultiChildRenderObjectWidget,它们也实现了createElement() 方法,返回不同类型的 Element 对象。
然后我们重写了 createRenderObject 方法,它是 RenderObjectWidget 中定义方法,该方法被组件对应的 Element 调用(构建渲染树时)用于生成渲染对象。我们的主要任务就是来实现 createRenderObject 返回的渲染对象类,本例中是 RenderCustomObject 。updateRenderObject 方法是用于在组件树状态发生变化但不需要重新创建 RenderObject 时用于更新组件渲染对象的回调。
RenderCustomObject 类是继承自 RenderBox,而 RenderBox 继承自 RenderObject,我们需要在 RenderCustomObject 中实现布局、绘制、事件响应等逻辑,关于如何实现这些逻辑,涉及到的知识点会贯穿本书,现在先不要着急,我们会在后面的章节中逐步介绍。
# 2.2.9 Flutter SDK内置组件库介绍
Flutter 提供了一套丰富、强大的基础组件,在基础组件库之上 Flutter 又提供了一套 Material 风格( Android 默认的视觉风格)和一套 Cupertino 风格(iOS视觉风格)的组件库。要使用基础组件库,需要先导入:
import 'package:flutter/widgets.dart';
下面我们介绍一下常用的组件。
# 1. 基础组件
Text(opens new window):该组件可让您创建一个带格式的文本。Row(opens new window)、Column(opens new window): 这些具有弹性空间的布局类 widget 可让您在水平(Row)和垂直(Column)方向上创建灵活的布局。其设计是基于 Web 开发中的 Flexbox 布局模型。Stack(opens new window): 取代线性布局 (译者语:和 Android 中的FrameLayout相似),[Stack](https://docs.flutter.dev/flutter/ widgets/Stack-class.html)允许子 widget 堆叠, 你可以使用Positioned(opens new window) 来定位他们相对于Stack的上下左右四条边的位置。Stacks是基于Web开发中的绝对定位(absolute positioning )布局模型设计的。Container(opens new window):Container(opens new window) 可让您创建矩形视觉元素。Container 可以装饰一个BoxDecoration(opens new window), 如 background、一个边框、或者一个阴影。Container(opens new window) 也可以具有边距(margins)、填充(padding)和应用于其大小的约束(constraints)。另外,Container(opens new window)可以使用矩阵在三维空间中对其进行变换。
# 2. Material组件
Flutter 提供了一套丰富 的Material 组件,它可以帮助我们构建遵循 Material Design 设计规范的应用程序。Material 应用程序以MaterialApp (opens new window) 组件开始, 该组件在应用程序的根部创建了一些必要的组件,比如Theme组件,它用于配置应用的主题。 是否使用MaterialApp (opens new window)完全是可选的,但是使用它是一个很好的做法。在之前的示例中,我们已经使用过多个 Material 组件了,如:Scaffold、AppBar、TextButton等。要使用 Material 组件,需要先引入它:
import 'package:flutter/material.dart';
# 3. Cupertino组件
Flutter 也提供了一套丰富的 Cupertino 风格的组件,尽管目前还没有 Material 组件那么丰富,但是它仍在不断的完善中。值得一提的是在 Material 组件库中有一些组件可以根据实际运行平台来切换表现风格,比如MaterialPageRoute,在路由切换时,如果是 Android 系统,它将会使用 Android 系统默认的页面切换动画(从底向上);如果是 iOS 系统,它会使用 iOS 系统默认的页面切换动画(从右向左)。由于在前面的示例中还没有Cupertino组件的示例,下面我们实现一个简单的 Cupertino 组件风格的页面:
//导入cupertino widget 库
import 'package:flutter/cupertino.dart';
class CupertinoTestRoute extends StatelessWidget {
widget build(BuildContext context) {
return CupertinoPageScaffold(
navigationBar: CupertinoNavigationBar(
middle: Text("Cupertino Demo"),
),
child: Center(
child: CupertinoButton(
color: CupertinoColors.activeBlue,
child: Text("Press"),
onPressed: () {}
),
),
);
}
}
2
3
4
5
6
7
8
9
10
11
12
13
14
15
16
17
18
19
20
下面(图2-7)是在iPhoneX上页面效果截图:

# 2.2.10 总结
Flutter 的 widget 类型分为StatefulWidget 和 StatelessWidget 两种,读者需要深入理解它们的区别,widget 将是我们构建Flutter应用的基石。
Flutter 提供了丰富的组件,在实际的开发中我们可以根据需要随意使用它们,而不必担心引入过多组件库会让你的应用安装包变大,这不是 web 开发,dart 在编译时只会编译你使用了的代码。由于 Material 和 Cupertino 都是在基础组件库之上的,所以如果我们的应用中引入了这两者之一,则不需要再引入flutter/ widgets.dart了,因为它们内部已经引入过了。
另外需要说明一点,本章后面章节的示例中会使用一些布局类组件,如Scaffold、Row、Column等,这些组件将在后面“布局类组件”一章中详细介绍,读者可以先不用关注。
← 2.1 计数器应用示例 2.3 状态管理 →